世界最大赌博网站

当前位置:首页 > 专题专栏 > 污染源监管信息公开 > 信访投诉信息

信访投诉信息

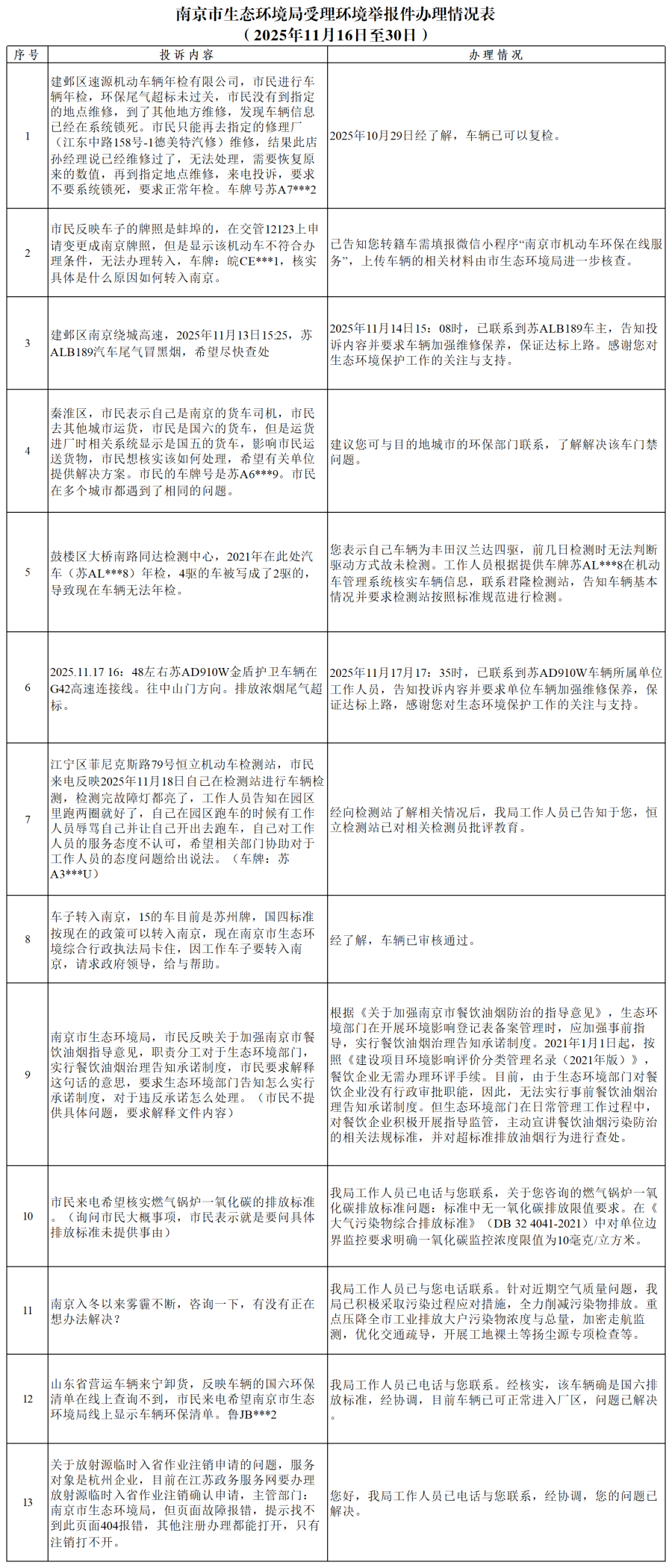
世界最大赌博网站受理环境举报件办理情况表 (2025年11月16日至30日)

发表时间:2025-12-09 16:09


       
正规网赌十大网址 十大博彩官方官方入口 推荐网上十大正规赌平台下载 十大正规赌钱? 十大网赌游戏ios版