世界最大赌博网站

当前位置:首页 > 专题专栏 > 污染源监管信息公开 > 信访投诉信息

信访投诉信息

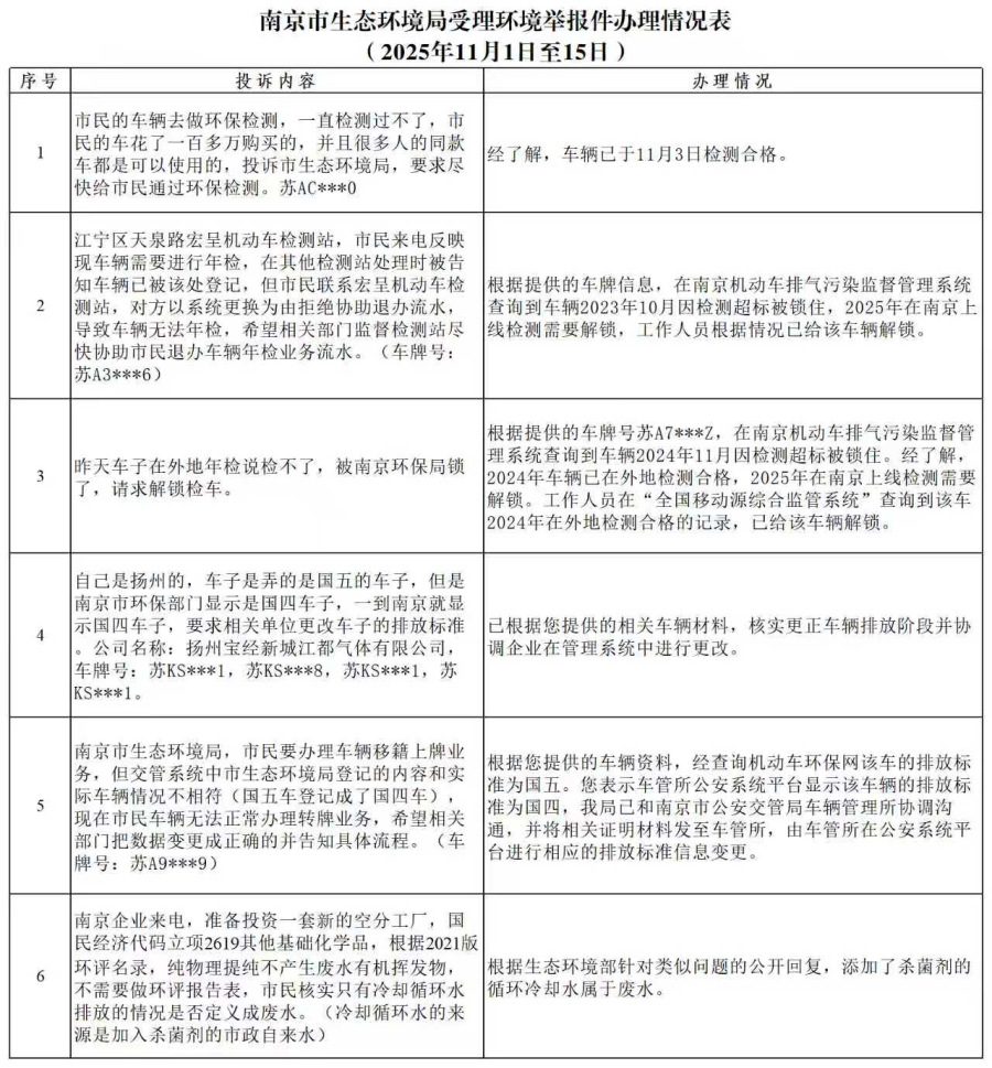
世界最大赌博网站受理环境举报件办理情况表 (2025年11月1日至15日)

发表时间:2025-11-19 14:26


       
亚洲博彩平台排名 世界杯比赛登录 世界杯盘口指定 世界杯买球盘口移动 世界杯竞猜网网站 世界杯外围最新官方下载