世界最大赌博网站

当前位置:首页 > 专题专栏 > 污染源监管信息公开 > 信访投诉信息

信访投诉信息

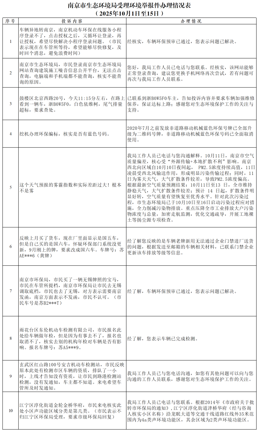
赌博网站受理环境举报件办理情况表 (2025年10月1日至15日)

发表时间:2025-10-21 14:13


       
亚洲博彩平台排名 世界杯买比赛在线 世界杯投注哪在线平台 世界杯官方官方网站官网 世界杯开户网开户 世界杯买比赛最新下载